中国经济正在由高速增长转向高质量发展,绿色发展作为五大发展理念之一,正逐步成为我国高质量发展的底色。党的十九届五中全会已经将碳达峰和碳中和目标纳入“十四五”规划建议中,中央经济工作会议也将其列为2021年的重要任务,所以从资源配置的角度,资本市场未来会持续向绿色产业发展倾斜。在政策扶持下,资本市场助力绿色产业发展大有可为。
一、绿色产业概念界定
1989年,加拿大环境部长在政府文件中提出 “绿色计划”,这是第一次在宏观层次上把绿色同整个国家的社会经济发展远景规划结合起来。随后,在二十世纪90年代,大概共有12个工业化国家根据自己国家国情制定了20多项 “绿色计划”,尽管各国的“绿色计划”有所差异,但有一点基本是一致的,那就是“绿色计划”的最终目的是促进可持续发展。“绿色计划”构想的提出使得绿色经济的理念朝着产业化、实践化和应用化迈出了重要一步,虽然绿色产业已逐步受到政府、学界和实业界重视,但是关于绿色产业的定义,现在还没有统一的共识。国内外许多学者、机构从不同角度对绿色产业概念进行阐释。
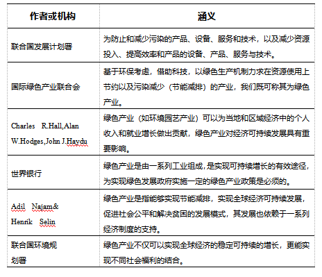
表1 国外关于绿色产业的定义

表2 国内学者对绿色产业的概念

通过对文献资料的搜集和整理,我们发现国内外相关学者大都从不同角度研究和阐释对绿色产业的认识,其对绿色产业的认识也是逐步深入的过程,从定义为单纯生产绿色产品或提供绿色服务到包括生产、消费过程的绿色化,绿色产业的范围不断扩展。虽然当前还没有对绿色产业的概念形成统一的共识,但是随着这么多年的研究和发展,在绿色产业的核心理念上达成共识:
第一,绿色产业与可持续发展是紧密联系的;
第二,绿色产业源于环境问题最终利于环境改善;
第三,绿色产业是全新产业和行业,具有系统的绿色产业链和价值链。
二、资本市场助推绿色产业发展作用机理
从绿色产业定义来看,绿色产业覆盖全产业链,以技术创新为主要手段,因此其资本投入比较多、风险比较大同时投资周期也比较长,所以绿色产业发展必须要有资本市场的大力支持。此外,绿色产业相较其他产业具有较强的环境和社会效应,正外部性显著,私人收益少于社会收益,社会资本不愿意在项目前期进入,因此需要通过政策措施为进入资本提供便利,进行一些补偿,将外部性效应内生化,引导社会资本进入绿色产业,助力绿色产业发展。
1、绿色产业发展特点
绿色产业资本需求量大。绿色产业与第一、二、三产业均存在大量交集,多方预测显示,“2030年前实现碳达峰、2060年前实现碳中和”这一目标所需资金规模可达百万亿元级。而碳达峰、碳中和的目标将进一步促进绿色产业高速增长,预计绿色产业年均投资需求在3万亿元左右。
绿色产业投资风险大。绿色产业发展要靠新技术、新工艺,需要投入高科技,并且高科技和高投入贯穿于产业发展的全部过程中,投资风险较大。
绿色产业投资周期长。大量的绿色产业,均属于中长期的项目,由于其需要大规模基础设施建设或者技术研发等,投资周期可能是十年、二十年,例如固废处理、新能源等项目。
绿色产业具有“正外部性”,绿色产业最本质的优势是社会效应和环境效应,绿色产业的发展改善了社会公共环境,所有社会主体和公众均可以无偿的享受到这种福利,从而私人收益小于社会收益,绿色投资回报率会略低于同期其他产业。
绿色产业发展的这些特点导致了绿色企业出现了融资难、融资贵的困境,需要资本市场的助力,同时也需要政策的支持。
2、资本市场助推绿色产业发展机理
资本市场支持绿色产业发展的作用机理就是通过自身的功能来满足绿色产业发展中所存在的各项资本需求,推动绿色产业发展。资本市场对绿色产业发展的正面推动主要通过三个功能来实现:一是资本市场的资本供给、直接融资功能;二是资本市场的风险分散功能;三是资源配置功能。这三个功能恰好对应绿色产业发展过程最突出的三个特点,即资金需求量大、风险高、周期长,这三点也是绿色产业发展所面临的最大挑战。支持绿色产业企业上市融资,引导更多中长期资金进入绿色产业行业,获取产业发展资金,分散企业发展风险,缓解绿色企业的融资难问题,更好地支持绿色经济发展。
但是,由于绿色产业具有显著的“正外部性”,仅依靠资本市场自发力量很难获取足够的资本,需要适当的政策的支持。因此政策一方面要支持绿色企业进入资本市场,另一方面要引导资本市场的资金进入绿色产业。
图1 资本市场支持绿色产业发展的作用机理

三、资本市场服务绿色产业现状及存在的问题
1、绿色产业划分不断规范,但股票市场尚未有明确绿色指引
近年来,资本市场对绿色产业的扶持力度不断提高,但由于“绿色”概念较为宏观、抽象,各部门对“绿色产业”的边界界定不一,导致各类扶持政策无法聚焦,存在泛绿化的现象,不利于绿色产业的发展,因此各政府部门对绿色产业标准进行了规范, 2019年3月国家发改委等七部委联合印发的《绿色产业指导目录(2019年版)》。《绿色产业指导目录(2019年版)》首次从产业的角度全面界定了全产业链的绿色标准与范围,将绿色产业划分为了六大类别,包括节能环保产业、清洁生产产业、清洁能源产业、生态环境产业、基础设施绿色升级以及绿色服务,在这六大一级分类下又细分为30项二级分类以及211项三级分类,并且每一个三级分类均有详细的解释说明和界定条件,是目前我国关于界定绿色产业和项目最全面最详细的指引,在债券、信贷、股票、基金和保险等领域具有普遍适用性,能有效减少因多重标准引起的绿色识别成本的增加。此外,2021年4月,人民银行、国家发改委、证监会联合发布了《绿色债券支持项目目录(2021年版)》,作为绿色债券领域最新的绿色投资指引。
但股权市场绿色划分与绿色产业目录尚未打通,股权市场对企业的划分通常采用国民经济行业分类以及证监会行业分类,目前普遍将证监会的二级分类生态保护和环境治理作为绿色企业,与《绿色产业指导目录(2019版)》相比,范围明显较小。
2、支持目标比较明确,但不能有效落地
《关于构建绿色金融体系的指导意见》,明确了证券市场支持绿色投资的重要作用,要求积极支持符合条件的绿色企业上市融资和再融资,《国务院关于加快建立健全绿色低碳循环发展经济体系的指导意见》(国发〔2021〕4号)也提出,支持符合条件的绿色产业企业上市融资。但国家对于支持绿色企业上市,目前仍主要是政策上的鼓励与倡导,在绿色企业上市、再融资流程上尚未形成具体、可实施的配套政策、激励措施。
3、绿色产业资本规模逐年扩大,但社会资本仍不足
近年来,环保上市公司数量和绿色公司债券发行规模逐年增长。截止2020年末,A股共有生态保护和环境治理业上市公司53家,合计首发募资327.44亿元。其中,仅2020年就有13家登陆A股,IPO募资合计116.33亿元,占比分别为24.53%和35.53%。2020年,沪深交易所发行99只绿色公司债券(债券名称中含“绿色”),发行规模合计779.5亿元,较2019年增长24.49%。但从绿色产业的特点可以看出,绿色投资领域具有一定的公益性与外部性,在投资周期、投资回报、投资风险方面与社会资本的属性不完全匹配,社会资本投资仍不足。
四、资本市场如何助推绿色产业发展建议
从资本市场功能来看,资本市场对于绿色产业发展具有推动作用,当前已有多项政策也提出“支持符合条件的绿色产业企业上市融资”、“支持已上市绿色企业通过增发等方式进行再融资”,但从目前来看,其功能的有效发挥受到了限制,主要原因是支持绿色企业在资本市场融资的配套政策没有跟上。对此,提出以下建议。
1、细化配套政策切实推动绿色企业上市
制定股权市场绿色企业认证标准。支持绿色企业上市融资,首先要对绿色企业进行认证,从上文对绿色产业界定中也容易发现,当前虽已有《绿色产业指导目录(2019年版)》出台,但股权市场无法与之实现完全匹配,绿色企业认定缺乏标准,在《绿色产业指导目录(2019年版)》指导下,参考《绿色债券支持项目目录》等,尽快出台股权市场绿色企业认定标准,加快企业绿色认证步伐。
完善绿色企业技术价值评估体系。绿色产业大部分属于高技术产业,技术作为知识产权的价值评估应当引起足够的重视,建立权威的价值评估机构,完善绿色产业技术价值评估体系,提高绿色产业证券化无形资产现产权交易比例,使绿色产业资产核算更加合理,提高企业上市能力。
支持绿色企业优先上市。在明确绿色产业和企业认定标准的基础上,优先对绿色企业进行IPO审核或备案程序,缩短审核时间;此外,适度放宽募集资金用于补充绿色企业流动资金或偿还银行贷款的金额和比例限制,加快绿色企业上市及再融资步伐。
健全多层次绿色资本市场。鉴于现阶段IPO进程比较缓慢,绿色企业短期内在场内市场上市融资仍较为困难,全国中小企业股份转让系统(新三板市场)可采取有效措施鼓励绿色企业挂牌转让股份, 对符合条件的挂牌企业开展转板试点,并对绿色企业制定相应的优先政策。
2、凸显绿色产业投资价值,引导社会资本进入
进一步完善上市公司环境信息强制披露制度。近些年我国陆续颁布了一系列的环境信息披露制度,但披露方式仍以自愿为主,缺乏强制行,存在执行力度不强,信息披露不全面等问题,上市公司环境信息披露,可以探索利用资产管理机构将ESG纳入投资决策流程,以此推动上市公司的信息披露。
丰富绿色投资工具、产品。积极开发绿色股票指数、绿色债券指数、绿色证券化产品、碳金融产品等金融产品,为投资者提供更方便的投资工具及产品,同时也可以充分反映企业的环境影响、环境表现和社会责任等综合信息,进一步推广绿色环保概念。
加强投资者教育,提高绿色投资意识。对投资者进行针对性的绿色证券投资教育与服务,充分发挥媒体的舆论引导和宣传教育功能,广泛传播绿色投资理念,鼓励股票市场投资者关注企业的ESG表现,引导券商建立绿色行业研究团队等,尤其是有影响力的机构投资者在投资决策中引入环境评估因素,提高股票市场投资者绿色投资意识。
参考文献
[1]徐枫,丁有炜.资本市场支持绿色产业技术创新的效应[J].科技管理研究,2016,36(21):25-33.
[2]张玉.多层次资本市场对科技企业创新的影响分析——以山东省潍坊市为例[J].时代金融,2020(33):62-64+67.
[3]张安忠.我国绿色产业投资机制建立与启动[J].中国人口·资源与环境,1999(04):77-81.
[4]吴震盼. 我国资本市场存在绿色激励吗?[D].中南财经政法大学,2019.
[5]马留赟,白钦先,李文.中国金融发展如何影响绿色产业:促进还是抑制?——基于空间面板Durbin模型的分析[J].金融理论与实践,2017(05):1-10.
[6]资本市场多渠道助力绿色产业发展[N].证券日报,2021(02).
[7]马险峰,王骏娴.加快建立绿色证券制度[J].中国金融,2016(06):60-62.



